淘寶規則又出心了,淘寶為了維護市場秩序,保障淘寶網的健康運行,為了給消費者和商家提供一個健康良好的平臺環境,提供更安全更安心的網購環境,淘寶網將對不正當謀利相關規則做進一步調整。
此次規則變更于2016年10月28日進行公示通知,將于2016年11月4日正式生效。
主要變更內容:
1、違規行為名稱由“不正當謀利”變更為“不正當牟利”;
2、不正當牟利定義及情形調整,增加品牌商、供應商等第三方不正當牟利相關情形;
3、增加供應商、品牌商的定義。
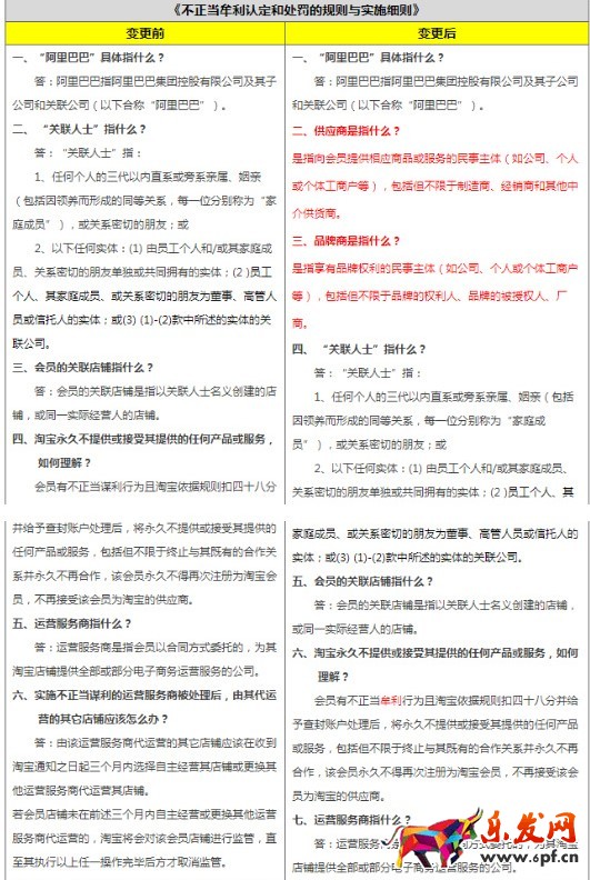
具體變更內容如下圖:



樂發網超市批發網提供超市貨源信息,超市采購進貨渠道。超市進貨網提供成都食品批發,日用百貨批發信息、微信淘寶網店超市采購信息和超市加盟信息.打造國內超市采購商與批發市場供應廠商搭建網上批發市場平臺,是全國批發市場行業中電子商務權威性網站。





